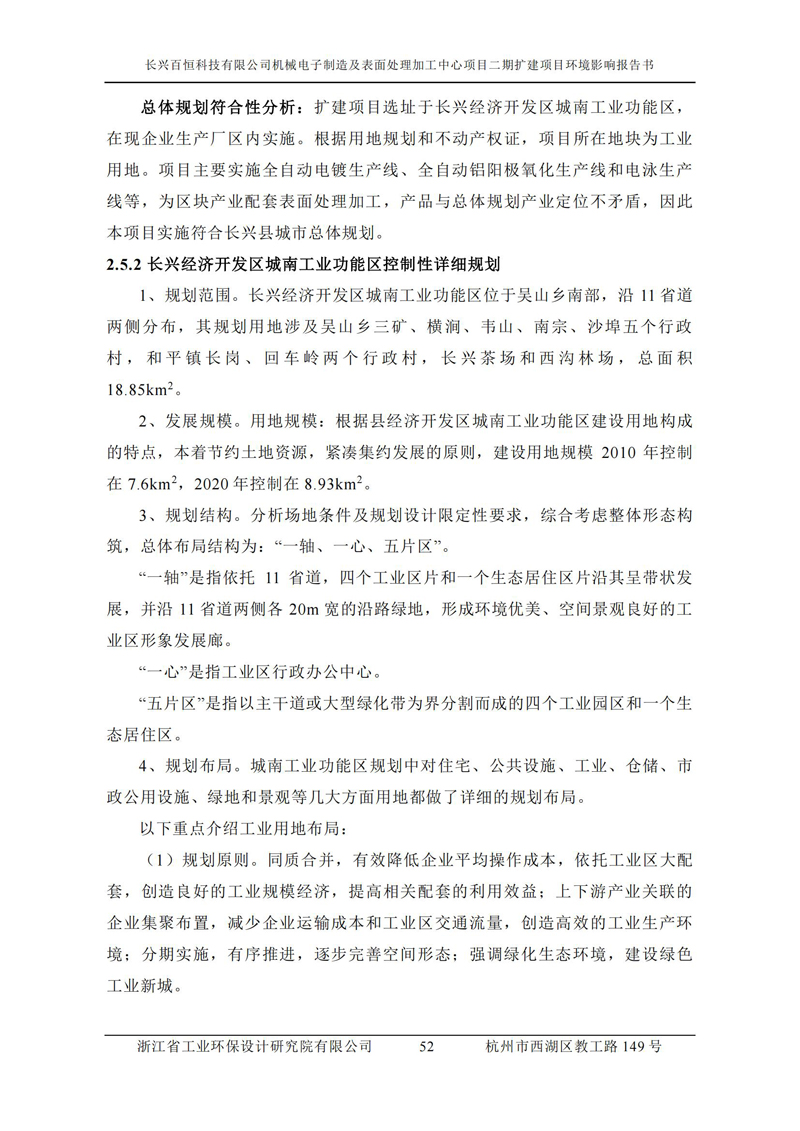
![]() |
![]() |
![]() |
根據要求我公司對長興百恒科技有限公司二期擴建項目環評報告書進行全本公示發布日期:2022/9/26 類別:公司新聞 瀏覽量: 2643 根據《浙江省建設項目環境保護管理辦法(2018年修正)》及相關要求,我公司對長興百恒科技有限公司機械電子制造及表面處理加工中心項目二期擴建項目環境影響報告書進行全本公示
更多完整版詳情請下載文件預覽 “ 長興百恒科技有限公司機械電子制造及表面處理加工中心項目二期擴建項目 環境影響報告書 ” |
| Copyright © 2021 湖州電鍍廠——長興百恒科技有限公司 All Rights | 后臺管理 >> |